06.在K8S中集成Apollo配置中心
第六章——在K8S中集成Apollo配置中心¶
前言:
运维八荣八耻:
- 以可配置为荣,以硬编码为耻
- 以互备为荣,以单点为耻
- 以随时重启为荣,以不能迁移为耻
- 以整体交付为荣,以部分交付为耻
- 以无状态为荣,以有状态为耻
- 以标准化为荣,以特殊化为耻
- 以自动化工具为荣,以手动和人肉为耻
- 以无人值守为荣,以人工介入为耻
目前我们交付进K8S集群的两个dubbo微服务和monitor,它们的配置都是写死在容器里的
配置管理的现状:
- 配置散乱格式不标准(XML、ini、conf、yaml...)
- 主要采用本地静态配置,应用多副本集下配置修改麻烦
- 易引发生产事故(测试环境、生产环境配置混用)
- 配置缺乏安全审计和版本控制功能(config review)
- 不同环境的应用,配置不同,造成多次打包,测试失败
配置中心是什么?:
- 顾名思义,就是集中管理应用程序配置的“中心”
常见的配置中心:
- SprigCloudConfig
- K8S ConfigMap
- Apollo:基于SprigCloudConfig
- ...
目前具有争议的一般是使用Apollo还是SprigCloudConfig,看对比图,所以我们使用Apollo,而且Apollo是基于SprigCloudConfig,也就是你交付了Apollo也相当于交付了微服务

configmap使用详解¶
WHAT:就是为了让镜像 和 配置文件解耦,以便实现镜像的可移植性和可复用性,因为一个configMap其实就是一系列配置信息的集合,将来可直接注入到Pod中的容器使用
WHY:为了配合Apollo使用
使用configmap管理应用配置,需要先拆分环境,拆分未test和pro环境来模拟实际工作
先把dubbo的服务(消费者/服务站/监视者)都scale成0,这样就没有容器在里面跑了


拆分zk成测试环境和生产环境来模拟实际情况,如下:
| 主机名 | 角色 | ip |
|---|---|---|
| HDSS7-11.host.com | zk1.od.com(Test环境) | 10.4.7.11 |
| HDSS7-12.host.com | zk2.od.com(Prod环境) | 10.4.7.12 |
之前是11、12、21一共3台,我们先把21拆了
# 11/12/21机器,停掉zookeeper并删掉相关data文件和log文件的内容:
~]# cd /opt/zookeeper
zookeeper]# bin/zkServer.sh stop
# 停不掉就 kill -9 id 杀掉
zookeeper]# ps aux|grep zoo
zookeeper]# cd /data/zookeeper/data/
data]# rm -fr ./*
cd ../logs/
logs]# rm -fr ./*
kill -9:强制杀死该进程

# 11/12机器,修改zoo.cfg配置:
zookeeper]# cd /opt/zookeeper/conf
zookeeper]# vi zoo.cfg
# 把下面的三行都删掉,不需要组成集群,如图

# 11/12机器,启动zk:
cd /opt/zookeeper/
zookeeper]# bin/zkServer.sh start
zookeeper]# ps aux|grep zoo
zookeeper]# bin/zkServer.sh status

Mode: standalone 模式,拆分完成
# 200机器,准备资源配置清单:
~]# vi /data/k8s-yaml/dubbo-monitor/cm.yaml
apiVersion: v1
kind: ConfigMap
metadata:
name: dubbo-monitor-cm
namespace: infra
data:
dubbo.properties: |
dubbo.container=log4j,spring,registry,jetty
dubbo.application.name=simple-monitor
dubbo.application.owner=ben1234560
dubbo.registry.address=zookeeper://zk1.od.com:2181
dubbo.protocol.port=20880
dubbo.jetty.port=8080
dubbo.jetty.directory=/dubbo-monitor-simple/monitor
dubbo.charts.directory=/dubbo-monitor-simple/charts
dubbo.statistics.directory=/dubbo-monitor-simple/statistics
dubbo.log4j.file=/dubbo-monitor-simple/logs/dubbo-monitor.log
dubbo.log4j.level=WARN
~]# vi /data/k8s-yaml/dubbo-monitor/dp2.yaml
kind: Deployment
apiVersion: extensions/v1beta1
metadata:
name: dubbo-monitor
namespace: infra
labels:
name: dubbo-monitor
spec:
replicas: 1
selector:
matchLabels:
name: dubbo-monitor
template:
metadata:
labels:
app: dubbo-monitor
name: dubbo-monitor
spec:
containers:
- name: dubbo-monitor
image: harbor.od.com/infra/dubbo-monitor:latest
ports:
- containerPort: 8080
protocol: TCP
- containerPort: 20880
protocol: TCP
imagePullPolicy: IfNotPresent
volumeMounts:
- name: configmap-volume
mountPath: /dubbo-monitor-simple/conf
volumes:
- name: configmap-volume
configMap:
name: dubbo-monitor-cm
imagePullSecrets:
- name: harbor
restartPolicy: Always
terminationGracePeriodSeconds: 30
securityContext:
runAsUser: 0
schedulerName: default-scheduler
strategy:
type: RollingUpdate
rollingUpdate:
maxUnavailable: 1
maxSurge: 1
revisionHistoryLimit: 7
progressDeadlineSeconds: 600
# 对比两个dp有什么不同,200机器:
cd /data/k8s-yaml/dubbo-monitor/
dubbo-monitor]# vimdiff dp.yaml dp2.yaml
#:qall 退出
vimdiff :编辑同一文件的不同历史版本,对各文件的内容进行比对与调整
没有vimdiff 的下载 yum install vim -y

这里两个文件不同的地方,注意,这里的image的版本因为我的操作问题所以一个v2一个没有v,你的应该是都没有的
# 200机器,替换dp:
dubbo-monitor]# mv dp.yaml /tmp/
dubbo-monitor]# mv dp2.yaml dp.yaml
mv:如果mv后是目录,则是移动,如果是文件名,则是更改名字
# 应用资源配置清单,22机器:
~]# kubectl apply -f http://k8s-yaml.od.com/dubbo-monitor/cm.yaml
~]# kubectl apply -f http://k8s-yaml.od.com/dubbo-monitor/dp.yaml
# 看一下相关容器有没有起来




我们改成zk2

在删掉这个pod重启

刷新页面变成zk2了

完成
报错信息¶
flannel重启报错问题
# flannel重启需要增加以下内容,添加在最下面:
21 ~]# vi /etc/sipervisord.d/flannel.ini
killasgroup=true
stopasgroup=true
如何排错:¶
# 查看时间是否正常
date
# 查看kubernetes的报错
21 ~]# tail -fn 200/data/logs/kubernetes/kube-kubelet/kubelet.stdout.log
# 可以重启docker 和 kubelet
21 ~]# systemctl restart docker
21 ~]# ps aux|grep kubelet
21 ~]# kill -9 id
# 查看supervisor的状态
21 ~]# supervisorctl status
# 查看路由状态,是否能ping通其它机器
21 ~]# route -n
21 ~]# ping 172.7.22.2
# 查看flannel情况
21 ~]# tail -fn 200 /data/logs/flanneld/flanneld.stdout.log
# 12flannel主机器上get网络,如果error则加入backend
12 ~]# ./etcdctl get /coreos.com/network/config
# 报错iptables,让机器一重启就自动使用,21/22机器
~]# service iptables save
# out: [ok]
cm对象的另一种创建方法(可不做):¶
# 22机器:
cd /opt/kubernetes/server/bin/conf
# 当前目录下要又kubelet.kubeconfig的文件
conf]# kubectl create cm kubelet-cm --from-file=./kubelet.kubeconfig
#out: configmap/kubelet-cm created
可以在dashoboard的default名称空间下Config Maps看到
随后记得删除
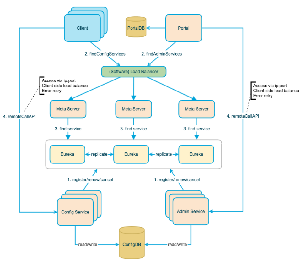
官方Apollo框架:¶

简化Apollo框架:¶


Client通过推拉结合和ConfigService交互,然后ConfigService去拿ConfigDB里面的配置给Client端返回去。
Portal是Apollo的一个仪表盘,通过调用AdminService去同步修改ConfigDB里面的配置
先交付ConfigService,然后交付AdminService,最后加portal
交付Apollo-ConfigService到K8S¶
官网https://github.com/ctripcorp/apollo/
安装部署MySQL数据库¶
# 更新yum源,11机器:
~]# vi /etc/yum.repos.d/MariaDB.repo
[mariadb]
name = MariaDB
baseurl = https://mirrors.ustc.edu.cn/mariadb/yum/10.1/centos7-amd64/
gpgkey=https://mirrors.ustc.edu.cn/mariadb/yum/RPM-GPG-KEY-MariaDB
gpgcheck=1
# 导入GPG-KEY
~]# rpm --import https://mirrors.ustc.edu.cn/mariadb/yum/RPM-GPG-KEY-MariaDB
~]# yum list mariadb --show-duplicates
# out: mariadb.x86_64
~]# yum makecache
# out:Metadata Cache Created
# 更新数据库版本
~]# yum list mariadb-server --show-duplicates
~]# yum install mariadb-server -y
# 编辑基础配置
# 增加部分内容
~] vi /etc/my.cnf.d/server.cnf
[mysqld]
character_set_server = utf8mb4
collation_server = utf8mb4_general_ci
init_connect = "SET NAMES 'utf8mb4'"

# 11机器,修改基础配置,并启动:
# 在改内容下增加,字符集
~]# vi /etc/my.cnf.d/mysql-clients.cnf
[mysql]
default-character-set = utf8mb4
~]# systemctl start mariadb

# 11机器,设置,mysql密码:
~]# mysqladmin -uroot password
# 这里是设置密码:123456
~]# mysql -uroot -p
# 这里是输入密码
none)]> \s
# 确定SERVER\DB\CLIENT\CONN 都是utf8

# 11机器:
none)]> show databases;
none)]> drop database test;
none)]> exit
# 查看数据库是否正常
~]# ps aux|grep mysql
~]# netstat luntp|grep 3306
~]# wget https://raw.githubusercontent.com/ctripcorp/apollo/1.5.1/scripts/db/migration/configdb/V1.0.0__initialization.sql -O apolloconfig.sql
~]# cat apolloconfig.sql
~]# mysql -uroot -p < apolloconfig.sql
# 输入密码
~] mysql -uroot -p
# 输密码
none)]> show databases;

# 11机器,创建其它权限用户而不是直接给root权限:
none)]> use ApolloConfigDB;
ApolloConfigDB]> show tables;
ApolloConfigDB]> grant INSERT,DELETE,UPDATE,SELECT on ApolloConfigDB.* to 'apolloconfig'@'10.4.7.%' identified by "123456";
ApolloConfigDB]> select user,host from mysql.user;

# 11机器,修改初始数据:
ApolloConfigDB]> show tables;
ApolloConfigDB]> select * from ServerConfig\G
ApolloConfigDB]> update ApolloConfigDB.ServerConfig set ServerConfig.Value="http://config.od.com/eureka" where ServerConfig.Key="eureka.service.url";
ApolloConfigDB]> select * from ServerConfig\G
原:

改后

# 11机器,解析域名:
~]# vi /var/named/od.com.zone
serial 前滚一位
config A 10.4.7.10
~]# systemctl restart named

# 21机器,测试下21机器能不能查到(11机器是肯定能查到的):
~]# dig -t A config.od.com @192.168.0.2 +short
# out:10.4.7.10
# 200机器,制作docker镜像:
cd /opt/src
src]# wget https://github.com/ctripcorp/apollo/releases/download/v1.5.1/apollo-configservice-1.5.1-github.zip
# 或者去官网下载或者用我的上传的包
src]# mkdir /data/dockerfile/apollo-configservice
src]# unzip -o apollo-configservice-1.5.1-github.zip -d /data/dockerfile/apollo-configservice
src]# cd /data/dockerfile/apollo-configservice/
apollo-configservice]# rm -rf apollo-configservice-1.5.1-sources.jar
apollo-configservice]# ll

# 11机器,解析域名:
~]# vi /var/named/od.com.zone
serial 前滚一位
mysql A 10.4.7.11
~]# systemctl restart named
~]# dig -t A mysql.od.com @10.4.7.11 +short
# out: 10.4.7.11

# 200机器,修改账户密码:
cd /data/dockerfile/apollo-configservice/config
config]# vi application-github.properties
spring.datasource.url = jdbc:mysql://mysql.od.com:3306/ApolloConfigDB?characterEncoding=utf8
spring.datasource.username = apolloconfig
spring.datasource.password = 123456

# 200机器:
cd /data/dockerfile/apollo-configservice/scripts
scripts]# rm -f shutdown.sh
# 全部删掉,换成以下内容
scripts]# vi startup.sh
#!/bin/bash
SERVICE_NAME=apollo-configservice
## Adjust log dir if necessary
LOG_DIR=/opt/logs/apollo-config-server
## Adjust server port if necessary
SERVER_PORT=8080
APOLLO_CONFIG_SERVICE_NAME=$(hostname -i)
SERVER_URL="http://${APOLLO_CONFIG_SERVICE_NAME}:${SERVER_PORT}"
## Adjust memory settings if necessary
export JAVA_OPTS="-Xms128m -Xmx128m -Xss256k -XX:MetaspaceSize=128m -XX:MaxMetaspaceSize=384m -XX:NewSize=256m -XX:MaxNewSize=256m -XX:SurvivorRatio=8"
## Only uncomment the following when you are using server jvm
#export JAVA_OPTS="$JAVA_OPTS -server -XX:-ReduceInitialCardMarks"
########### The following is the same for configservice, adminservice, portal ###########
export JAVA_OPTS="$JAVA_OPTS -XX:ParallelGCThreads=4 -XX:MaxTenuringThreshold=9 -XX:+DisableExplicitGC -XX:+ScavengeBeforeFullGC -XX:SoftRefLRUPolicyMSPerMB=0 -XX:+ExplicitGCInvokesConcurrent -XX:+HeapDumpOnOutOfMemoryError -XX:-OmitStackTraceInFastThrow -Duser.timezone=Asia/Shanghai -Dclient.encoding.override=UTF-8 -Dfile.encoding=UTF-8 -Djava.security.egd=file:/dev/./urandom"
export JAVA_OPTS="$JAVA_OPTS -Dserver.port=$SERVER_PORT -Dlogging.file=$LOG_DIR/$SERVICE_NAME.log -XX:HeapDumpPath=$LOG_DIR/HeapDumpOnOutOfMemoryError/"
# Find Java
if [[ -n "$JAVA_HOME" ]] && [-x "$JAVA_HOME/bin/java"](<../../../-x "$JAVA_HOME/bin/java".md>); then
javaexe="$JAVA_HOME/bin/java"
elif type -p java > /dev/null 2>&1; then
javaexe=$(type -p java)
elif [-x "/usr/bin/java"](<../../../-x "/usr/bin/java".md>); then
javaexe="/usr/bin/java"
else
echo "Unable to find Java"
exit 1
fi
if [[ "$javaexe" ]]; then
version=$("$javaexe" -version 2>&1 | awk -F '"' '/version/ {print $2}')
version=$(echo "$version" | awk -F. '{printf("%03d%03d",$1,$2);}')
# now version is of format 009003 (9.3.x)
if [ $version -ge 011000 ]; then
JAVA_OPTS="$JAVA_OPTS -Xlog:gc*:$LOG_DIR/gc.log:time,level,tags -Xlog:safepoint -Xlog:gc+heap=trace"
elif [ $version -ge 010000 ]; then
JAVA_OPTS="$JAVA_OPTS -Xlog:gc*:$LOG_DIR/gc.log:time,level,tags -Xlog:safepoint -Xlog:gc+heap=trace"
elif [ $version -ge 009000 ]; then
JAVA_OPTS="$JAVA_OPTS -Xlog:gc*:$LOG_DIR/gc.log:time,level,tags -Xlog:safepoint -Xlog:gc+heap=trace"
else
JAVA_OPTS="$JAVA_OPTS -XX:+UseParNewGC"
JAVA_OPTS="$JAVA_OPTS -Xloggc:$LOG_DIR/gc.log -XX:+PrintGCDetails"
JAVA_OPTS="$JAVA_OPTS -XX:+UseConcMarkSweepGC -XX:+UseCMSCompactAtFullCollection -XX:+UseCMSInitiatingOccupancyOnly -XX:CMSInitiatingOccupancyFraction=60 -XX:+CMSClassUnloadingEnabled -XX:+CMSParallelRemarkEnabled -XX:CMSFullGCsBeforeCompaction=9 -XX:+CMSClassUnloadingEnabled -XX:+PrintGCDateStamps -XX:+PrintGCApplicationConcurrentTime -XX:+PrintHeapAtGC -XX:+UseGCLogFileRotation -XX:NumberOfGCLogFiles=5 -XX:GCLogFileSize=5M"
fi
fi
printf "$(date) ==== Starting ==== \n"
cd `dirname $0`/..
chmod 755 $SERVICE_NAME".jar"
./$SERVICE_NAME".jar" start
rc=$?;
if [[ $rc != 0 ]];
then
echo "$(date) Failed to start $SERVICE_NAME.jar, return code: $rc"
exit $rc;
fi
tail -f /dev/null
上述代码是从Apollo官网拉下来的,不过第7行多了一行APOLLO_CONFIG_SERVICE_NAME=$(hostname -i)
其中export JAVA_OPTS修改了下资源,改小了
# 200机器,给权限:
scripts]# chmod u+x startup.sh
scripts]# ll

# 200机器,做dockerfile:
cd /data/dockerfile/apollo-configservice
apollo-configservice]# vi Dockerfile
FROM 909336740/jre8:8u112
ENV VERSION 1.5.1
RUN ln -sf /usr/share/zoneinfo/Asia/Shanghai /etc/localtime &&\
echo "Asia/Shanghai" > /etc/timezone
ADD apollo-configservice-${VERSION}.jar /apollo-configservice/apollo-configservice.jar
ADD config/ /apollo-configservice/config
ADD scripts/ /apollo-configservice/scripts
CMD ["/apollo-configservice/scripts/startup.sh"]

# 200机器,制作容器:
apollo-configservice]# docker build . -t harbor.od.com/infra/apollo-configservice:v1.5.1
apollo-configservice]# docker push harbor.od.com/infra/apollo-configservice:v1.5.1

# 制作资源配置清单,200机器:
~]# mkdir /data/k8s-yaml/apollo-configservice
~]# cd /data/k8s-yaml/apollo-configservice
apollo-configservice]# vi cm.yaml
apiVersion: v1
kind: ConfigMap
metadata:
name: apollo-configservice-cm
namespace: infra
data:
application-github.properties: |
# DataSource
spring.datasource.url = jdbc:mysql://mysql.od.com:3306/ApolloConfigDB?characterEncoding=utf8
spring.datasource.username = apolloconfig
spring.datasource.password = 123456
eureka.service.url = http://config.od.com/eureka
app.properties: |
appId=100003171
apollo-configservice]# vi dp.yaml
kind: Deployment
apiVersion: extensions/v1beta1
metadata:
name: apollo-configservice
namespace: infra
labels:
name: apollo-configservice
spec:
replicas: 1
selector:
matchLabels:
name: apollo-configservice
template:
metadata:
labels:
app: apollo-configservice
name: apollo-configservice
spec:
volumes:
- name: configmap-volume
configMap:
name: apollo-configservice-cm
containers:
- name: apollo-configservice
image: harbor.od.com/infra/apollo-configservice:v1.5.1
ports:
- containerPort: 8080
protocol: TCP
volumeMounts:
- name: configmap-volume
mountPath: /apollo-configservice/config
terminationMessagePath: /dev/termination-log
terminationMessagePolicy: File
imagePullPolicy: IfNotPresent
imagePullSecrets:
- name: harbor
restartPolicy: Always
terminationGracePeriodSeconds: 30
securityContext:
runAsUser: 0
schedulerName: default-scheduler
strategy:
type: RollingUpdate
rollingUpdate:
maxUnavailable: 1
maxSurge: 1
revisionHistoryLimit: 7
progressDeadlineSeconds: 600
apollo-configservice]# vi svc.yaml
kind: Service
apiVersion: v1
metadata:
name: apollo-configservice
namespace: infra
spec:
ports:
- protocol: TCP
port: 8080
targetPort: 8080
selector:
app: apollo-configservice
apollo-configservice]# vi ingress.yaml
kind: Ingress
apiVersion: extensions/v1beta1
metadata:
name: apollo-configservice
namespace: infra
spec:
rules:
- host: config.od.com
http:
paths:
- path: /
backend:
serviceName: apollo-configservice
servicePort: 8080

# 应用资源配置清单,22机器:
~]# kubectl apply -f http://k8s-yaml.od.com/apollo-configservice/cm.yaml
~]# kubectl apply -f http://k8s-yaml.od.com/apollo-configservice/dp.yaml
~]# kubectl apply -f http://k8s-yaml.od.com/apollo-configservice/svc.yaml
~]# kubectl apply -f http://k8s-yaml.od.com/apollo-configservice/ingress.yaml

资源给的少,可能稍微慢了一些,点进去->点右上角的LOGS,日志有点多,记得点击右下角的翻页
鼠标对着起来的Apollo,可以看到右下角有网址

# 22机器,curl:
~]# curl http://172.7.22.5:8080/info

成功
Apollo-ConfigService连接数据库IP分析¶
# 11机器:
~]# mysql -uroot -p
none)]> show processlist;


原本是172.7.22.5,连接到数据的是10.4.7.22,因为做了NAT转换,它带了面具
交付Apollo-adminservice¶
官网下载https://github.com/ctripcorp/apollo/releases/tag/v1.5.1

# 200机器:
cd /opt/src
src]# wget https://github.com/ctripcorp/apollo/releases/download/v1.5.1/apollo-adminservice-1.5.1-github.zip
src]# mkdir /data/dockerfile/apollo-adminservice
src]# unzip -o apollo-adminservice-1.5.1-github.zip -d /data/dockerfile/apollo-adminservice
src]# cd /data/dockerfile/apollo-adminservice
apollo-adminservice]# rm -fr apollo-adminservice-1.5.1-sources.jar
apollo-adminservice]# rm -f apollo-adminservice.conf
apollo-adminservice]# cd scripts/
scripts]# rm -f shutdown.sh
# 删掉原来的全部内容,添加以下新的内容
scripts]# vi startup.sh
#!/bin/bash
SERVICE_NAME=apollo-adminservice
## Adjust log dir if necessary
LOG_DIR=/opt/logs/apollo-admin-server
## Adjust server port if necessary
SERVER_PORT=8080
APOLLO_ADMIN_SERVICE_NAME=$(hostname -i)
# SERVER_URL="http://localhost:${SERVER_PORT}"
SERVER_URL="http://${APOLLO_ADMIN_SERVICE_NAME}:${SERVER_PORT}"
## Adjust memory settings if necessary
#export JAVA_OPTS="-Xms2560m -Xmx2560m -Xss256k -XX:MetaspaceSize=128m -XX:MaxMetaspaceSize=384m -XX:NewSize=1536m -XX:MaxNewSize=1536m -XX:SurvivorRatio=8"
## Only uncomment the following when you are using server jvm
#export JAVA_OPTS="$JAVA_OPTS -server -XX:-ReduceInitialCardMarks"
########### The following is the same for configservice, adminservice, portal ###########
export JAVA_OPTS="$JAVA_OPTS -XX:ParallelGCThreads=4 -XX:MaxTenuringThreshold=9 -XX:+DisableExplicitGC -XX:+ScavengeBeforeFullGC -XX:SoftRefLRUPolicyMSPerMB=0 -XX:+ExplicitGCInvokesConcurrent -XX:+HeapDumpOnOutOfMemoryError -XX:-OmitStackTraceInFastThrow -Duser.timezone=Asia/Shanghai -Dclient.encoding.override=UTF-8 -Dfile.encoding=UTF-8 -Djava.security.egd=file:/dev/./urandom"
export JAVA_OPTS="$JAVA_OPTS -Dserver.port=$SERVER_PORT -Dlogging.file=$LOG_DIR/$SERVICE_NAME.log -XX:HeapDumpPath=$LOG_DIR/HeapDumpOnOutOfMemoryError/"
# Find Java
if [[ -n "$JAVA_HOME" ]] && [-x "$JAVA_HOME/bin/java"](<../../../-x "$JAVA_HOME/bin/java".md>); then
javaexe="$JAVA_HOME/bin/java"
elif type -p java > /dev/null 2>&1; then
javaexe=$(type -p java)
elif [-x "/usr/bin/java"](<../../../-x "/usr/bin/java".md>); then
javaexe="/usr/bin/java"
else
echo "Unable to find Java"
exit 1
fi
if [[ "$javaexe" ]]; then
version=$("$javaexe" -version 2>&1 | awk -F '"' '/version/ {print $2}')
version=$(echo "$version" | awk -F. '{printf("%03d%03d",$1,$2);}')
# now version is of format 009003 (9.3.x)
if [ $version -ge 011000 ]; then
JAVA_OPTS="$JAVA_OPTS -Xlog:gc*:$LOG_DIR/gc.log:time,level,tags -Xlog:safepoint -Xlog:gc+heap=trace"
elif [ $version -ge 010000 ]; then
JAVA_OPTS="$JAVA_OPTS -Xlog:gc*:$LOG_DIR/gc.log:time,level,tags -Xlog:safepoint -Xlog:gc+heap=trace"
elif [ $version -ge 009000 ]; then
JAVA_OPTS="$JAVA_OPTS -Xlog:gc*:$LOG_DIR/gc.log:time,level,tags -Xlog:safepoint -Xlog:gc+heap=trace"
else
JAVA_OPTS="$JAVA_OPTS -XX:+UseParNewGC"
JAVA_OPTS="$JAVA_OPTS -Xloggc:$LOG_DIR/gc.log -XX:+PrintGCDetails"
JAVA_OPTS="$JAVA_OPTS -XX:+UseConcMarkSweepGC -XX:+UseCMSCompactAtFullCollection -XX:+UseCMSInitiatingOccupancyOnly -XX:CMSInitiatingOccupancyFraction=60 -XX:+CMSClassUnloadingEnabled -XX:+CMSParallelRemarkEnabled -XX:CMSFullGCsBeforeCompaction=9 -XX:+CMSClassUnloadingEnabled -XX:+PrintGCDateStamps -XX:+PrintGCApplicationConcurrentTime -XX:+PrintHeapAtGC -XX:+UseGCLogFileRotation -XX:NumberOfGCLogFiles=5 -XX:GCLogFileSize=5M"
fi
fi
printf "$(date) ==== Starting ==== \n"
cd `dirname $0`/..
chmod 755 $SERVICE_NAME".jar"
./$SERVICE_NAME".jar" start
rc=$?;
if [[ $rc != 0 ]];
then
echo "$(date) Failed to start $SERVICE_NAME.jar, return code: $rc"
exit $rc;
fi
tail -f /dev/null
修改处为:
SERVER_PORT=8080 # 因为docker网络空间是互相隔离,用8080即可
APOLLO_ADMIN_SERVICE_NAME=$(hostname -i)
# 200机器,制作dockerfile:
cd /data/dockerfile/apollo-adminservice
apollo-adminservice]# ll
apollo-adminservice]# vi Dockerfile
FROM 909336740/jre8:8u112
ENV VERSION 1.5.1
RUN ln -sf /usr/share/zoneinfo/Asia/Shanghai /etc/localtime &&\
echo "Asia/Shanghai" > /etc/timezone
ADD apollo-adminservice-${VERSION}.jar /apollo-adminservice/apollo-adminservice.jar
ADD config/ /apollo-adminservice/config
ADD scripts/ /apollo-adminservice/scripts
CMD ["/apollo-adminservice/scripts/startup.sh"]
apollo-adminservice]# docker build . -t harbor.od.com/infra/apollo-adminservice:v1.5.1
apollo-adminservice]# docker push harbor.od.com/infra/apollo-adminservice:v1.5.1


看以下harbor仓库有没有

重新复习一下交付过程:¶
搞定镜像-搞定资源配置清单-应用资源配置清单¶
# 200机器,制作资源配置清单:
mkdir /data/k8s-yaml/apollo-adminservice
cd /data/k8s-yaml/apollo-adminservice
apollo-adminservice]# vi cm.yaml
apiVersion: v1
kind: ConfigMap
metadata:
name: apollo-adminservice-cm
namespace: infra
data:
application-github.properties: |
# DataSource
spring.datasource.url = jdbc:mysql://mysql.od.com:3306/ApolloConfigDB?characterEncoding=utf8
spring.datasource.username = apolloconfig
spring.datasource.password = 123456
eureka.service.url = http://config.od.com/eureka
app.properties: |
appId=100003172
apollo-adminservice]# vi dp.yaml
kind: Deployment
apiVersion: extensions/v1beta1
metadata:
name: apollo-adminservice
namespace: infra
labels:
name: apollo-adminservice
spec:
replicas: 1
selector:
matchLabels:
name: apollo-adminservice
template:
metadata:
labels:
app: apollo-adminservice
name: apollo-adminservice
spec:
volumes:
- name: configmap-volume
configMap:
name: apollo-adminservice-cm
containers:
- name: apollo-adminservice
image: harbor.od.com/infra/apollo-adminservice:v1.5.1
ports:
- containerPort: 8080
protocol: TCP
volumeMounts:
- name: configmap-volume
mountPath: /apollo-adminservice/config
terminationMessagePath: /dev/termination-log
terminationMessagePolicy: File
imagePullPolicy: IfNotPresent
imagePullSecrets:
- name: harbor
restartPolicy: Always
terminationGracePeriodSeconds: 30
securityContext:
runAsUser: 0
schedulerName: default-scheduler
strategy:
type: RollingUpdate
rollingUpdate:
maxUnavailable: 1
maxSurge: 1
revisionHistoryLimit: 7
progressDeadlineSeconds: 600

# 22机器,应用资源配置清单:
~]# kubectl apply -f http://k8s-yaml.od.com/apollo-adminservice/cm.yaml
~]# kubectl apply -f http://k8s-yaml.od.com/apollo-adminservice/dp.yaml

# 11机器,查看数据库连接IP:
~]# mysql -uroot -p
none)]> show processlist;
多了更多的22连接

鼠标对着起来的Apollo,可以看到右下角有网址

# 22机器,curl:
~]# curl http://172.7.22.7:8080/info

交付Apollo-Portal前,数据库初始化¶
# 200机器,制作镜像-下载包并整理:
cd /opt/src/
~]# wget https://github.com/ctripcorp/apollo/releases/download/v1.5.1/apollo-portal-1.5.1-github.zip
src]# mkdir /data/dockerfile/apollo-portal
src]# unzip -o apollo-portal-1.5.1-github.zip -d /data/dockerfile/apollo-portal
src]# cd /data/dockerfile/apollo-portal
apollo-portal]# rm -f apollo-portal-1.5.1-sources.jar
apollo-portal]# rm -f apollo-portal.conf
apollo-portal]# rm -f scripts/shutdown.sh
# 11机器,数据库初始化:
~]# wget https://raw.githubusercontent.com/ctripcorp/apollo/master/scripts/apollo-on-kubernetes/db/portal-db/apolloportaldb.sql -O apolloportal.sql
~]# ll

# 11机器:
~]# mysql -uroot -p
none)]> source ./apolloportal.sql
none)]> show databases;
none)]> use ApolloPortalDB
ApolloportalDB]> show tables;
ApolloportalDB]> grant INSERT,DELETE,UPDATE,SELECT on ApolloPortalDB.* to "apolloportal"@"10.4.7.%" identified by "123456";
ApolloportalDB]> select user,host from mysql.user;
ApolloportalDB]> select * from ServerConfig\G
ApolloportalDB]> update ServerConfig set Value='[{"orgId":"ben01","orgName":"Linux学院"},{"orgId":"ben02","orgName":"云计算学院"},{"orgId":"ben03","orgName":"Python学院"}]' where Id=2;
ApolloportalDB]> select * from ServerConfig\G

原
改后

完成
制作Portal的docker镜像,并交付¶
# 200机器,更新startup:
cd /data/dockerfile/apollo-portal/scripts/
# 全部删掉换成下面的
scripts]# vi startup.sh
#!/bin/bash
SERVICE_NAME=apollo-portal
## Adjust log dir if necessary
LOG_DIR=/opt/logs/apollo-portal-server
## Adjust server port if necessary
SERVER_PORT=8080
APOLLO_PORTAL_SERVICE_NAME=$(hostname -i)
# SERVER_URL="http://localhost:$SERVER_PORT"
SERVER_URL="http://${APOLLO_PORTAL_SERVICE_NAME}:${SERVER_PORT}"
## Adjust memory settings if necessary
#export JAVA_OPTS="-Xms2560m -Xmx2560m -Xss256k -XX:MetaspaceSize=128m -XX:MaxMetaspaceSize=384m -XX:NewSize=1536m -XX:MaxNewSize=1536m -XX:SurvivorRatio=8"
## Only uncomment the following when you are using server jvm
#export JAVA_OPTS="$JAVA_OPTS -server -XX:-ReduceInitialCardMarks"
########### The following is the same for configservice, adminservice, portal ###########
export JAVA_OPTS="$JAVA_OPTS -XX:ParallelGCThreads=4 -XX:MaxTenuringThreshold=9 -XX:+DisableExplicitGC -XX:+ScavengeBeforeFullGC -XX:SoftRefLRUPolicyMSPerMB=0 -XX:+ExplicitGCInvokesConcurrent -XX:+HeapDumpOnOutOfMemoryError -XX:-OmitStackTraceInFastThrow -Duser.timezone=Asia/Shanghai -Dclient.encoding.override=UTF-8 -Dfile.encoding=UTF-8 -Djava.security.egd=file:/dev/./urandom"
export JAVA_OPTS="$JAVA_OPTS -Dserver.port=$SERVER_PORT -Dlogging.file=$LOG_DIR/$SERVICE_NAME.log -XX:HeapDumpPath=$LOG_DIR/HeapDumpOnOutOfMemoryError/"
# Find Java
if [[ -n "$JAVA_HOME" ]] && [-x "$JAVA_HOME/bin/java"](<../../../-x "$JAVA_HOME/bin/java".md>); then
javaexe="$JAVA_HOME/bin/java"
elif type -p java > /dev/null 2>&1; then
javaexe=$(type -p java)
elif [-x "/usr/bin/java"](<../../../-x "/usr/bin/java".md>); then
javaexe="/usr/bin/java"
else
echo "Unable to find Java"
exit 1
fi
if [[ "$javaexe" ]]; then
version=$("$javaexe" -version 2>&1 | awk -F '"' '/version/ {print $2}')
version=$(echo "$version" | awk -F. '{printf("%03d%03d",$1,$2);}')
# now version is of format 009003 (9.3.x)
if [ $version -ge 011000 ]; then
JAVA_OPTS="$JAVA_OPTS -Xlog:gc*:$LOG_DIR/gc.log:time,level,tags -Xlog:safepoint -Xlog:gc+heap=trace"
elif [ $version -ge 010000 ]; then
JAVA_OPTS="$JAVA_OPTS -Xlog:gc*:$LOG_DIR/gc.log:time,level,tags -Xlog:safepoint -Xlog:gc+heap=trace"
elif [ $version -ge 009000 ]; then
JAVA_OPTS="$JAVA_OPTS -Xlog:gc*:$LOG_DIR/gc.log:time,level,tags -Xlog:safepoint -Xlog:gc+heap=trace"
else
JAVA_OPTS="$JAVA_OPTS -XX:+UseParNewGC"
JAVA_OPTS="$JAVA_OPTS -Xloggc:$LOG_DIR/gc.log -XX:+PrintGCDetails"
JAVA_OPTS="$JAVA_OPTS -XX:+UseConcMarkSweepGC -XX:+UseCMSCompactAtFullCollection -XX:+UseCMSInitiatingOccupancyOnly -XX:CMSInitiatingOccupancyFraction=60 -XX:+CMSClassUnloadingEnabled -XX:+CMSParallelRemarkEnabled -XX:CMSFullGCsBeforeCompaction=9 -XX:+CMSClassUnloadingEnabled -XX:+PrintGCDateStamps -XX:+PrintGCApplicationConcurrentTime -XX:+PrintHeapAtGC -XX:+UseGCLogFileRotation -XX:NumberOfGCLogFiles=5 -XX:GCLogFileSize=5M"
fi
fi
printf "$(date) ==== Starting ==== \n"
cd `dirname $0`/..
chmod 755 $SERVICE_NAME".jar"
./$SERVICE_NAME".jar" start
rc=$?;
if [[ $rc != 0 ]];
then
echo "$(date) Failed to start $SERVICE_NAME.jar, return code: $rc"
exit $rc;
fi
tail -f /dev/null
仅有以下两处不同:
SERVER_PORT=8080 APOLLO_PORTAL_SERVICE_NAME=$(hostname -i)
# 200机器,制作dockerfile:
cd /data/dockerfile/apollo-portal/
apollo-portal]# vi Dockerfile
FROM 909336740/jre8:8u112
ENV VERSION 1.5.1
RUN ln -sf /usr/share/zoneinfo/Asia/Shanghai /etc/localtime &&\
echo "Asia/Shanghai" > /etc/timezone
ADD apollo-portal-${VERSION}.jar /apollo-portal/apollo-portal.jar
ADD config/ /apollo-portal/config
ADD scripts/ /apollo-portal/scripts
CMD ["/apollo-portal/scripts/startup.sh"]
apollo-portal]# docker build . -t harbor.od.com/infra/apollo-portal:v1.5.1
apollo-portal]# docker push harbor.od.com/infra/apollo-portal:v1.5.1


# 200机器:
mkdir /data/k8s-yaml/apollo-portal
cd /data/k8s-yaml/apollo-portal
apollo-portal]# vi cm.yaml
apiVersion: v1
kind: ConfigMap
metadata:
name: apollo-portal-cm
namespace: infra
data:
application-github.properties: |
# DataSource
spring.datasource.url = jdbc:mysql://mysql.od.com:3306/ApolloPortalDB?characterEncoding=utf8
spring.datasource.username = apolloportal
spring.datasource.password = 123456
app.properties: |
appId=100003173
apollo-env.properties: |
dev.meta=http://config.od.com
apollo-portal]# vi dp.yaml
kind: Deployment
apiVersion: extensions/v1beta1
metadata:
name: apollo-portal
namespace: infra
labels:
name: apollo-portal
spec:
replicas: 1
selector:
matchLabels:
name: apollo-portal
template:
metadata:
labels:
app: apollo-portal
name: apollo-portal
spec:
volumes:
- name: configmap-volume
configMap:
name: apollo-portal-cm
containers:
- name: apollo-portal
image: harbor.od.com/infra/apollo-portal:v1.5.1
ports:
- containerPort: 8080
protocol: TCP
volumeMounts:
- name: configmap-volume
mountPath: /apollo-portal/config
terminationMessagePath: /dev/termination-log
terminationMessagePolicy: File
imagePullPolicy: IfNotPresent
imagePullSecrets:
- name: harbor
restartPolicy: Always
terminationGracePeriodSeconds: 30
securityContext:
runAsUser: 0
schedulerName: default-scheduler
strategy:
type: RollingUpdate
rollingUpdate:
maxUnavailable: 1
maxSurge: 1
revisionHistoryLimit: 7
progressDeadlineSeconds: 600
apollo-portal]# vi svc.yaml
kind: Service
apiVersion: v1
metadata:
name: apollo-portal
namespace: infra
spec:
ports:
- protocol: TCP
port: 8080
targetPort: 8080
selector:
app: apollo-portal
apollo-portal]# vi ingress.yaml
kind: Ingress
apiVersion: extensions/v1beta1
metadata:
name: apollo-portal
namespace: infra
spec:
rules:
- host: portal.od.com
http:
paths:
- path: /
backend:
serviceName: apollo-portal
servicePort: 8080

# 11机器,解析域名:
~]# vi /var/named/od.com.zone
serial 前滚一位
portal A 10.4.7.10
~]# systemctl restart named
~]# dig -t A portal.od.com @10.4.7.11 +short
# out: 10.4.7.10

# 22机器,应用资源配置清单:
~]# kubectl apply -f http://k8s-yaml.od.com/apollo-portal/cm.yaml
~]# kubectl apply -f http://k8s-yaml.od.com/apollo-portal/dp.yaml
~]# kubectl apply -f http://k8s-yaml.od.com/apollo-portal/svc.yaml
~]# kubectl apply -f http://k8s-yaml.od.com/apollo-portal/ingress.yaml
可以查看起来的portal的logs日志,可能稍微有些慢
Username: apollo
Password: admin

第一件事,修改密码,任何开源软件的第一件事,就是修改默认密码



去看一下对接数据库情况

试试查询,查询key,也试试使用保存更新
key:organizations
value:[{"orgId":"ben01","orgName":"Linux学院"},{"orgId":"ben02","orgName":"云计算学院"},{"orgId":"ben03","orgName":"Python学院"},{"orgId":"ben03","orgName":"大数据学院"}]

# 11机器,查询是否更新:
~]# mysql -uroot -p
none)]> use ApolloPortalDB;
ApolloPortalDB]> select * from ServerConfig\G

成功
使用Apollo,创建项目,提交

# 填入对应参数,并提交:
AppId:dubbo-demo-service


完成
dubbo服务提供者连接Apollo实战¶
首先我们在git新建一个Apollo分支,以下是操作方法
git创建分支并上传代码(或者直接fork我),注意,下图配的是gitlab里面web的,现在你要操作的是自己git的service,因为service没截图,所以我用web的替代¶
- 切换身份
~~~ # 上传项目的文件夹打开,然后cd到附近的新建的apollo文件夹,克隆项目并切换身份: $ git http://gitlab.od.com:10000/909336740/dubbo-demo-web.git $ cd dubbo-demo-web/ $ git branch apollo $ git checkout apollo ~~~

将Apollo分支的文件全部拉来这个文件夹,选择替换重名文件

- 把apollo的代码全部拉过去覆盖,并上传代码
~~~ $ git add . $ git commit -m "apollo commit#1" $ git push -u origin apollo ~~~


完成,当然你可以直接fork我的

继续主线¶
在Apollo portal里创建相应两个配置项

新增配置项,并提交


发布


我们已经配置好了,然后需要用Jenkins制作镜像
# 填入对应参数
app_name: dubbo-demo-service
image_name: app/dubbo-demo-service
git_repo: https://gitee.com/benjas/dubbo-demo-service.git
git_ver: apollo
add_tag: 200303_1615
target_dir: ./dubbo-server/target
base_image: base/jre8:8u112
注意,我这里用的是gitlab,因为网络问题,你用自己的公网git即可

去#38的console里查看情况

报错问题:¶

该报错的原因是mirrors没有改对
# 200机器:
cd /data/nfs-volume/jenkins_home/maven-3.6.1-8u232/conf
conf]# vi settings.xml
修改完上面的内容后保存再去重新构建
继续主线¶

镜像制作完成
# 200机器,修改指定的镜像,并添加部分内容:
cd /data/k8s-yaml/dubbo-demo-service/
dubbo-demo-service]# vi dp.yaml
image: harbor.od.com/app/dubbo-demo-service:apollo_200303_1615
ports:
- containerPort: 20880
protocol: TCP
env:
- name: JAR_BALL
value: dubbo-server.jar
- name: C_OPTS
value: -Denv=dev -Dapollo.meta=http://config.od.com
imagePullPolicy: IfNotPresent

# 22机器,应用:
~]# kubectl apply -f http://k8s-yaml.od.com/dubbo-demo-service/dp.yaml
# out: deployment.extensions/dubbo-demo-service configured

去LOGS查看,可以看到连接了Apollo

PS:这里的pod名字你可能觉得不一样,因为我镜像弄错了,重新改了一遍

当你把service扩容成两个后

可以看到变成两个实例

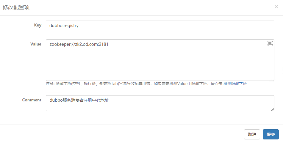
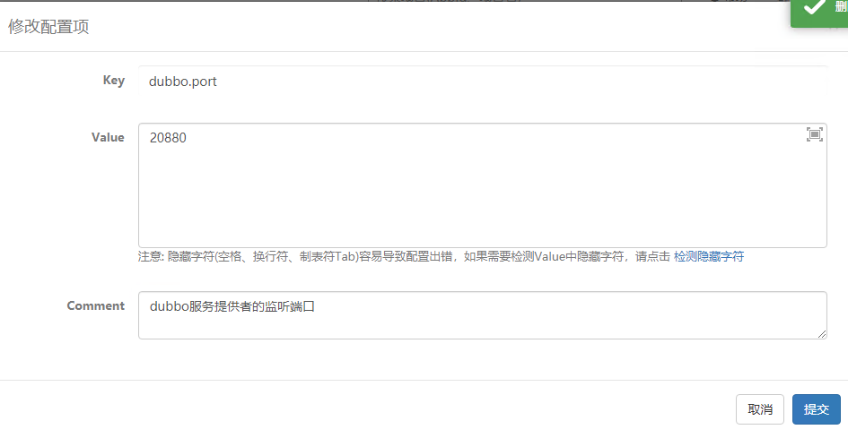
在monitor里可以看到端口是20880(注意必须连接的是zk1,怎么修改上面有,先改cm,然后删掉pod让它自动重启)


我们去Apollo改一下端口,改成20881,并发布


重启两个service的pods(就是删掉让它们自动重启)

刷新dubbo-monitor,可以看到端口已经变成20881

还可以改成zk2

作业:改成zk2后,需要删掉对应的pod,然后让其也在zk2,然后还需要把monitor也改成zk2,方法在上面有。这个作业一定要做,不然下面会报错,具体是哪里报错我会提示
最后我改回来了20880端口,但是依然用的zk2
完成
dubbo服务消费者连接Apollo实战¶
同样,我是有Apollo分支的,操作方法和上面的service服务一样

创建项目

新增配置,并发布


用Jenkins构建dubbo消费者
# 填入对应参数
app_name: dubbo-demo-consumer
image_name: app/dubbo-demo-consumer
git_repo: http://gitlab.od.com:10000/909336740/dubbo-demo-web.git
git_ver: apollo
add_tag: 200304_1040
target_dir: ./dubbo-client/target
base_image: base/jre8:8u112
注意,我这里用的是gitlab,因为网络问题,你用自己的公网git即可



# 200机器,修改配置:
cd /data/k8s-yaml/dubbo-demo-consumer/
dubbo-demo-consumer]# vi dp.yaml
image: harbor.od.com/app/dubbo-demo-service:apollo_200304_1040
ports:
- containerPort: 8080
protocol: TCP
- containerPort: 20880
protocol: TCP
env:
- name: JAR_BALL
value: dubbo-client.jar
- name: C_OPTS
value: -Denv=dev -Dapollo.meta=http://config.od.com
imagePullPolicy: IfNotPresent

# 应用资源配置清单,22机器:
~]# kubectl apply -f http://k8s-yaml.od.com/dubbo-demo-consumer/dp.yaml
# out: deployment.extensions/dubbo-demo-consumer configured


再去Applications可以看到已经起来了
# 浏览器访问demo.od.com/k8s02?name=apollo

如果你登录的是这个界面,那么你没有做作业:改service的zk1成zk2,这个consumer已经是zk2的,而service还是zk1,当然不能响应
实现代码迭代¶
修改代码,然后commit


Jenkins构建
# 填入对应参数
app_name: dubbo-demo-consumer
image_name: app/dubbo-demo-consumer
git_repo: http://gitlab.od.com:10000/909336740/dubbo-demo-web.git
git_ver: apollo
add_tag: 200304_1145
target_dir: ./dubbo-client/target
base_image: base/jre8:8u112
注意,我这里用的是gitlab,因为网络问题,你用自己的公网git即可


# 200机器修改使用的镜像:
cd /data/k8s-yaml/dubbo-demo-consumer/
dubbo-demo-consumer]# vi dp.yaml
image: harbor.od.com/app/dubbo-demo-service:apollo_191208_1640
# 22机器应用:
~]# kubectl apply -f http://k8s-yaml.od.com/dubbo-demo-consumer/dp.yaml
# out: deployment.extensions/dubbo-demo-consumer configured

# 浏览器访问demo.od.com/k8s02?name=apollo

实战Apollo分环境管理dubbo服务-交付Apollo-configservice¶
我们要实现测试环境和生产环境只需要打包一个镜像
先开始分环境
# 11机器,解析域名:
~]# vi /var/named/od.com.zone
serial 前滚一位
zk-test A 10.4.7.11
zk-prod A 10.4.7.12
~]# systemctl restart named
~]# dig -t A zk-test.od.com +short
# out: 10.4.7.11
~]# dig -t A zk-prod.od.com +short
# out: 10.4.7.12
关闭deployment里的消费者和服务者(改成scale 0,先消费者后服务者)

# 创建两个名称空间, 21机器:
~]# kubectl create ns test
# out:namespace/test created
~]# kubectl create secret docker-registry harbor --docker-server=harbor.od.com --docker-username=admin --docker-password=Harbor12345 -n test
# out:secret/harbor created
~]# kubectl create ns prod
# out:namespace/prod created
~]# kubectl create secret docker-registry harbor --docker-server=harbor.od.com --docker-username=admin --docker-password=Harbor12345 -n prod
# out:secret/harbor created

去看一下dashboard里面的Namespaces

把admin、portal、config都scale成0

# 11机器,建库:
~]# vi apolloconfig.sql
# 增加Test关键字

# 11机器,测试环境:
~]# mysql -uroot -p < apolloconfig.sql
~]# mysql -uroot -p
none)]> show databases;
none)]> use ApolloConfigTestDB;
ApolloConfigTestDB]> select * from ServerConfig\G
ApolloConfigTestDB]> update ApolloConfigTestDB.ServerConfig set ServerConfig.Value="http://config-test.od.com/eureka" where ServerConfig.Key="eureka.service.url";
ApolloConfigTestDB]> select * from ServerConfig\G
ApolloConfigTestDB]> grant INSERT,DELETE,UPDATE,SELECT on ApolloConfigTestDB.* to "apolloconfig"@"10.4.7.%" identified by "123456";

# 11机器,生产环境:
~]# vi apolloconfig.sql
# 修改成Prod关键字
~]# mysql -uroot -p < apolloconfig.sql
~]# mysql -uroot -p
none)]> show databases;
none)]> use ApolloConfigProdDB;
ApolloConfigProdDB]> select * from ServerConfig\G
ApolloConfigProdDB]> update ApolloConfigProdDB.ServerConfig set ServerConfig.Value="http://config-prod.od.com/eureka" where ServerConfig.Key="eureka.service.url";
ApolloConfigProdDB]> select * from ServerConfig\G
ApolloConfigProdDB]> grant INSERT,DELETE,UPDATE,SELECT on ApolloConfigProdDB.* to "apolloconfig"@"10.4.7.%" identified by "123456";

# 11机器,修改支持类型:
none)]> use ApolloPortalDB;
ApolloPortalDB]> show tables;
ApolloPortalDB]> select * from ServerConfig\G
ApolloPortalDB]> update ServerConfig set Value='fat,pro' where Id=1;
ApolloPortalDB]> select * from Serverconfig\G
改后

PS按理来说你应该只有dev,但是好像Apollo更新了,一开始就有4种支持的类型,只要你确保有fat和pro即可
# 200机器:
cd /data/k8s-yaml/apollo-portal/
# 需改以下内容
apollo-portal]# vi cm.yaml
apollo-env.properties: |
fat.meta=http://config-test.od.com
pro.meta=http://config-prod.od.com

# 22机器,应用:
~]# kubectl apply -f http://k8s-yaml.od.com/apollo-portal/cm.yaml
# out: configmap/apollo-portal configured

完成
实战使用Apollo分环境管理dubbo服务——交付Apollo-portal和adminservice¶
# 制作资源配置清单,200机器:
cd /data/k8s-yaml/
k8s-yaml]# mkdir -pv test/{apollo-configservice,apollo-adminservice,dubbo-demo-service,dubbo-demo-consumer}
k8s-yaml]# mkdir -pv prod/{apollo-configservice,apollo-adminservice,dubbo-demo-service,dubbo-demo-consumer}
k8s-yaml]# cd test/apollo-configservice/
apollo-configservice]# cp -a /data/k8s-yaml/apollo-configservice/cm.yaml .
apollo-configservice]# cp -a /data/k8s-yaml/apollo-configservice/svc.yaml .
apollo-configservice]# cp -a /data/k8s-yaml/apollo-configservice/dp.yaml .
apollo-configservice]# cp -a /data/k8s-yaml/apollo-configservice/ingress.yaml .
# 修改成test,三处
apollo-configservice]# vi cm.yaml
namespace: test
spring.datasource.url = jdbc:mysql://mysql.od.com:3306/ApolloConfigTestDB?characterEncoding=utf8
spring.service.url = http://config-test.od.com/eureka
# 修改成test,一处
apollo-configservice]# vi dp.yaml
namespace: test
# 修改成test,一处
apollo-configservice]# vi svc.yaml
namespace: test
# 修改成test,两处
apollo-configservice]# vi ingress.yaml
namespace: test
- host: config-test.od.com
# 11机器,解析域名:
~]# vi /var/named/od.com.zone
serial 前滚一位
config-test A 10.4.7.10
config-prod A 10.4.7.10
~]# systemctl restart named

# 应用资源配置清单,22机器:
~]# kubectl apply -f http://k8s-yaml.od.com/test/apollo-configservice/cm.yaml
~]# kubectl apply -f http://k8s-yaml.od.com/test/apollo-configservice/dp.yaml
~]# kubectl apply -f http://k8s-yaml.od.com/test/apollo-configservice/svc.yaml
~]# kubectl apply -f http://k8s-yaml.od.com/test/apollo-configservice/ingress.yaml
# 200机器,制作prod的:
cd /data/k8s-yaml/prod/apollo-configservice/
apollo-configservice]# cp ../../test/apollo-configservice/*.yaml .
# 修改成prod,三处
apollo-configservice]# vi cm.yaml
namespace: prod
spring.datasource.url = jdbc:mysql://mysql.od.com:3306/ApolloConfigProdDB?characterEncoding=utf8
spring.service.url = http://config-prod.od.com/eureka
# 修改成prod,一处
apollo-configservice]# vi dp.yaml
namespace: prod
# 修改成prod,一处
apollo-configservice]# vi svc.yaml
namespace: prod
# 修改成prod,两处
apollo-configservice]# vi ingress.yaml
namespace: prod
- host: config-prod.od.com
# 应用资源清单,22机器:
~]# kubectl apply -f http://k8s-yaml.od.com/prod/apollo-configservice/cm.yaml
~]# kubectl apply -f http://k8s-yaml.od.com/prod/apollo-configservice/dp.yaml
~]# kubectl apply -f http://k8s-yaml.od.com/prod/apollo-configservice/svc.yaml
~]# kubectl apply -f http://k8s-yaml.od.com/prod/apollo-configservice/ingress.yaml

确认你的nslookup.exe 有没有(一般是有的)

# 访问config-test.od.com
config.od.com已经没了

# 访问config-prod.od.com
prod可能还没好,接着往下面做,test能起来,prod肯定也能起来

可以看到test和prod在两个不同的容器里,这就是我们模拟的分环境
# 200机器:
cd /data/k8s-yaml/test/apollo-adminservice/
apollo-adminservice]# cp -a /data/k8s-yaml/apollo-adminservice/*.yaml .
# 修改成test,三处
apollo-adminservice]# vi cm.yaml
namespace: test
spring.datasource.url = jdbc:mysql://mysql.od.com:3306/ApolloConfigTestDB?
spring.service.url = http://config-test.od.com/eureka
# 修改成test,一处
apollo-adminservice]# vi dp.yaml
namespace: test
apollo-adminservice]# cd ../../prod/apollo-adminservice
apollo-adminservice]# cp -a ../../test/apollo-adminservice/*.yaml .
# 修改成prod,三处
apollo-adminservice]# vi cm.yaml
namespace: prod
spring.datasource.url = jdbc:mysql://mysql.od.com:3306/ApolloConfigProdDB?characterEncoding=utf8
spring.service.url = http://config-prod.od.com/eureka
# 修改成prod,一处
apollo-adminservice]# vi dp.yaml
namespace: prod
# 应用,22机器:
~]# kubectl apply -f http://k8s-yaml.od.com/test/apollo-adminservice/cm.yaml
~]# kubectl apply -f http://k8s-yaml.od.com/test/apollo-adminservice/dp.yaml
~]# kubectl apply -f http://k8s-yaml.od.com/prod/apollo-adminservice/cm.yaml
~]# kubectl apply -f http://k8s-yaml.od.com/prod/apollo-adminservice/dp.yaml


# 11机器,清除数据:
mysql -uroot -p
none)]> use ApolloPortalDB;
ApolloProtalDB]> select * from App;
ApolloProtalDB]> select * from AppNamespace;
ApolloProtalDB]> truncate table App;
ApolloProtalDB]> truncate table AppNamespace;

把portal scale成1

使用查询功能查询下


成功
实战发布dubbo连接Apollo到不同环境¶
创建项目


现在也可以看到环境列表有两个了

测试环境新增配置项,并发布



生产环境新增配置项,并发布



service配置好了,再配置consumer

测试环境新增配置项,并发布


生产环境新增配置项,并发布



# 200机器,制作测试环境service:
cd /data/k8s-yaml/test/dubbo-demo-service/
dubbo-demo-service]# cp -a /data/k8s-yaml/dubbo-demo-service/*.yaml .
# 修改三处
dubbo-demo-service]# vi dp.yaml
namespace: test
env:
- name: JAR_BALL
value: dubbo-server.jar
- name: C_OPTS
value: -Denv=fat -Dapollo.meta=http://config-test.od.com
# 应用,22机器:
~]# kubectl apply -f http://k8s-yaml.od.com/test/dubbo-demo-service/dp.yaml

# 200机器,制作测试环境consumer:
cd /data/k8s-yaml/test/dubbo-demo-consumer/
dubbo-demo-consumer]# cp -a /data/k8s-yaml/dubbo-demo-consumer/*.yaml .
# 修改三处
dubbo-demo-consumer]# vi dp.yaml
namespace: test
- name: JAR_BALL
value: dubbo-client.jar
- name: C_OPTS
value: -Denv=fat -Dapollo.meta=http://config-test.od.com
# 修改一处
dubbo-demo-consumer]# vi svc.yaml
namespace: test
# 修改一处
dubbo-demo-consumer]# vi ingress.yaml
namespace: test
- host: demo-test.od.com
# 11机器,新增解析:
~]# vi /var/named/od.com.zone
serial 前滚一位
demo-test A 10.4.7.10
~]# systemctl restart named

# 应用,22机器:
~]# kubectl apply -f http://k8s-yaml.od.com/test/dubbo-demo-consumer/dp.yaml
~]# kubectl apply -f http://k8s-yaml.od.com/test/dubbo-demo-consumer/svc.yaml
~]# kubectl apply -f http://k8s-yaml.od.com/test/dubbo-demo-consumer/ingress.yaml
查看dashboard的启动情况

此时的monitor还是zk2,我们改成zk-test


update然后删掉对应的pod让它自动重启



# 浏览器输入:demo-test.od.com/k8s02?name=test

完成
开始做生产环境
# 11机器,新增解析:
~]# vi /var/named/od.com.zone
serial 前滚一位
demo-prod A 10.4.7.10
~]# systemctl restart named

# 200机器,制作生产环境service:
cd /data/k8s-yaml/prod/dubbo-demo-service/
dubbo-demo-service]# cp -a ../../test/dubbo-demo-service/*.yaml .
# 共修改三处
dubbo-demo-service]# vi dp.yaml
namespace: prod
env:
- name: JAR_BALL
value: dubbo-server.jar
- name: C_OPTS
value: -Denv=pro -Dapollo.meta=http://apollo-configservice:8080
# 应用,22机器:
~]# kubectl apply -f http://k8s-yaml.od.com/prod/dubbo-demo-service/dp.yaml

你还可以去LOGS日志里面看看
# 200机器,制作生产环境consumer:
cd /data/k8s-yaml/prod/dubbo-demo-consumer/
dubbo-demo-consumer]# cp -a /data/k8s-yaml/dubbo-demo-consumer/*.yaml .
# 共修改三处
dubbo-demo-consumer]# vi dp.yaml
namespace: prod
env:
- name: JAR_BALL
value: dubbo-client.jar
- name: C_OPTS
value: -Denv=pro -Dapollo.meta=http://apollo-configservice:8080
imagePullPolicy: IfNotPresent
# 共修改一处
dubbo-demo-consumer]# vi svc.yaml
namespace: prod
# 共修改两处
dubbo-demo-consumer]# vi ingress.yaml
namespace: prod
spec:
rules:
- host: demo-prod.od.com
# 应用,22机器:
~]# kubectl apply -f http://k8s-yaml.od.com/prod/dubbo-demo-consumer/dp.yaml
~]# kubectl apply -f http://k8s-yaml.od.com/prod/dubbo-demo-consumer/svc.yaml
~]# kubectl apply -f http://k8s-yaml.od.com/prod/dubbo-demo-consumer/ingress.yaml
# 浏览器输入:demo-prod.od.com/k8s02?name=prod

完成
报错:
我去LOGS里面看了一下,发现我Apollo配得port写错了,写成了dubbo-port,应该是dubbo.port,改回来就可以了,删掉service得pod重新启动,删掉consumer的pod重新启动
实战演示项目提测,发版流程¶
模拟项目提测到发布上线,这里用得gitlab,你有可以了解一下gitlab是长什么样子的,还有怎么操作的
修改源代码,并commit


gitlab跟gittee在更新代码的编号有所区别

Jenkins构建
# 填入对应参数,然后build
app_name: dubbo-demo-consumer
image_name: app/dubbo-demo-consumer
git_repo: http://gitlab.od.com:10000/909336740/dubbo-demo-web.git
git_ver: 535826b1239fedba0df3799b7b3b8585d56e9e18
add_tag: 200304_1730
target_dir: ./dubbo-client/target
base_image: base/jre8:8u112


先到测试环境发布,修改tag


重启成功,刷新测试环境的页面,查看情况

刷新生产环境的页面,查看情况,还没改变

我们来修改prod的,这时候已经不需要再去Jenkins打包镜像了


更新完启动pod后
再来刷新生产环境的页面

已经改变,成功


